-
Produkt ähnelt der Abbildung
Produkt ähnelt der Abbildung
Produkt ähnelt der Abbildung
PHOENIX CONTACT

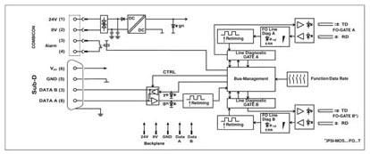
PHO PSI-MOS-PROFIB/FO 660 E LWL-Umsetzer

Artikelnummer : BU1486168
EAN: 4017918973995
Herstellernummer: 2708290
Regulärer Preis €528,07
Verkaufspreis €528,07 Regulärer Preis
Spare
Beschaffungsware
  • Regellieferzeit: Lieferung auf Anfrage

Menge
Mengeneinheit
1 Stk.
Lagerbestand
0 Stk.
Produktbeschreibung
Phoenix PSI-MOS-PROFIB/FO 660 E 2708290 LWL-Umsetzer
Lieferantenartikelnummer: 2708290
EAN: 4017918973995
Gewicht
.225 kg
Zollnummer
85176200